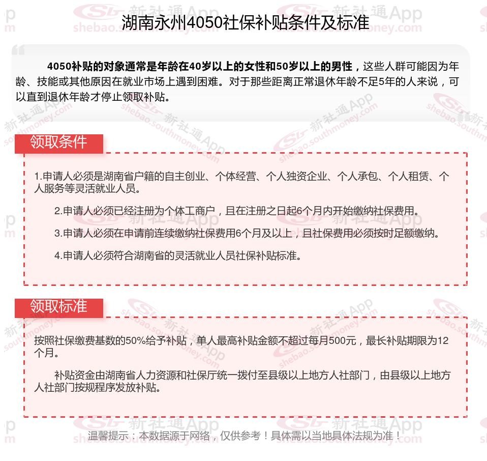
“灵活就业4050社保补贴”是指灵活就业困难人员社保补贴。该方案是对就业困难人员灵活就业后办理了就业登记手续并参加社会保险的,给予社会保险补贴。那么湖南永州4050灵活就业困难人员社保补贴标准是多少?湖南永州4050社保补贴需要符合什么条件?接下来随小编了解一下最新资讯吧。
一、2023-2024年湖南永州灵活就业4050社保补贴标准和条件是什么

二、湖南永州不可以领取灵活就业4050社保补贴的六类人:
湖南永州不符合领取4050社保补贴的六类人如下:
1、超出自住房,有多余商品房或车辆;
2、非就业困难人员;
3、未以灵活就业人员身份交社保;
4、超出法定退休年龄的;
5、未失业登记;
6、农村户口。
三类人符合领取灵活就业4050社保补贴的标准:贫困户、低保对象、重度残疾人等三类主要就业困难人员。
不过,符合特殊情况的部分农村户口人员是可以申请的,具体要咨询当地社保部门了。
关键字: 社保