今天聊一下灵活就业人员社保缴费问题!
灵活就业人员养老保险缴费算法
灵活就业人员参保费率一般为20%(8%计入个人账户),可选择社会平均工资的60%、100%、300%等各种档位作为缴费基数:
缴费金额=社会平均工资×档位×20%计入个人账户=社会平均工资×档位×8%,接下来随新社通一起了解灵活就业人员社保缴费的详情。
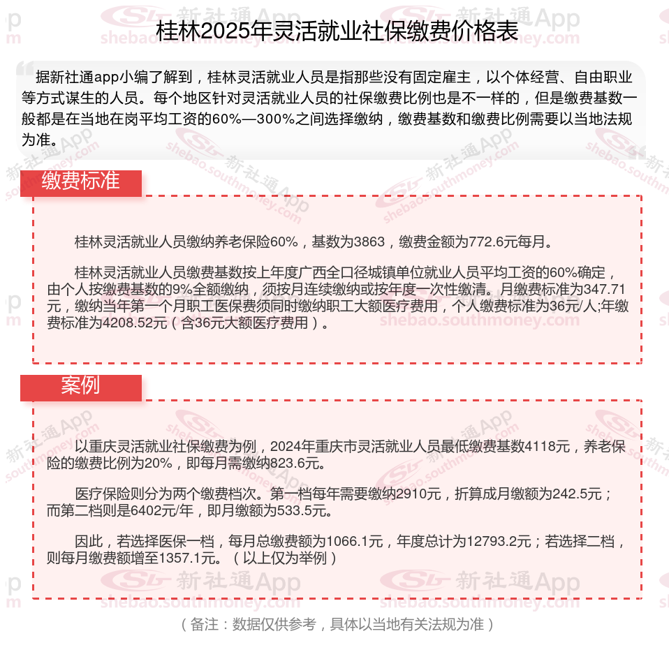
那么,自由职业者社保是多少钱一个月 桂林灵活社保交多少钱?根据社保缴费查询工具提供的2025社保缴费标准详情数据:

缴纳社保是为了保护公民在面临年老、疾病、工伤、失业、生育等情形时,能够依法从社会获得物质帮助的权利。具体来说,缴纳社保的作用主要体现在以下几个方面:
养老保险:满足最低年限,达到法定退休年龄后可以办理退休按月领取养老金。养老金可以一直领取到去世,而且随着社会生活水平的提高而“只增不减”,每年会调整增资,可以使老年得到稳定可靠。
失业保险:在工作中,不少朋友会遇到单位倒闭,单位为了节省人效裁员等情况,一旦失业,我们就失去了经济来源,日常生活就会出现困难。而缴纳社保后,在失业期间我们可以领取失业补助金,并且还可以享受一些培训,促使我们快速再就业。
生育保险:就是女性生育时可以报销因生育产生的医疗费用,产假期间还能领取生育津贴。由单位缴费,职工个人不缴纳。
医疗保险:医疗保险可用于医疗费用的报销,减轻因疾病带来的经济负担。同时,还可以享受老年的医保待遇服务。
工伤保险:为职工提供工伤保险,支付医疗费用和生活护理费等。
关键字: 社保