第二部分:积分入学的计算
十、2020年湖里区积分入学的积分怎么计算?
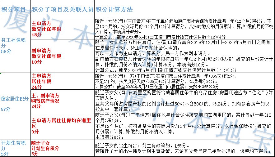
2020年湖里区积分满分120分,计算方法如下:

十一、主申请方和副申请方怎么选择,用谁的信息注册和认证i厦门账号谁就是主申请方吗?
报名时必须用孩子的父亲或母亲其中一方的信息注册和认证账号,但用谁的信息注册和认证与是否是主申请方没有关系,只需在报名时填写孩子父亲和母亲两个人的信息即可。
积分系统在公布积分试算结果时会分别以两个监护人为主申请方计算出两个积分(即父亲为主母亲为副和母亲为主父亲为副),家长可以在积分确认时自行选择一方(通常选得分较高的)为主申请方进行积分确认,无需在报名时就决定和选择由谁作为主申请方计算积分。
第三部分:社保积分与计生积分相关问题
十二、我来厦门后工作一直不稳定,没有缴交社保,可以报名吗?
积分入学基本条件对社保没有要求,只要符合第一题中积分入学条件即可参加报名。
十三、夫妻两个都在厦门居住和缴交社保,怎么计算副申请方的分?
2020年受新冠肺炎疫情影响,放宽了对副申请方的要求。副申请方只需在2019年12月1日-2020年5月31日之间有在厦居住记录,就能将副申请方在厦门缴交的社保月份进行累计算分,副申请方的社保累计满一年积2分,满分10分。
十四、2020年积分入学还需要办理计生证明吗?符合计生政策的孩子还可以加分吗? 怎么申请加分?
随迁子女符合计划生育政策可加5分,监护人无需办理纸质计生证明,只需到居住地居委会进行计划生育状况网格化登记即可,报名系统会自动提取数据给其加5分。若随迁子女不符合计生政策,监护人无需到居住地居委会进行计划生育状况网格化登记,无论是否接受处理(缴交罚款)均无法获得5分。
第四部分:居住积分相关问题
十五、孩子需要申请积分入学,可父母是岛外户籍,无法办理居住证,怎么认定居住时间?
孩子是非厦门岛内户籍,监护人是厦门市户籍(不含湖里区)的申请积分入学,监护人无法办理居住证,需要到其实际居住地的社区居委会开具居住证明来证明其在湖里区居住的年限。(居住证明社区网格化系统开具,积分入学报名系统可直接提取,无需再拍照上传。这个时间年限主要影响基本条件与居住社保同一区9分)。
另外,其在厦门居住年限的认定分为以下两类:
(一)监护人为厦门市户籍原住民
其在厦居住年限为其户口在厦门的年限,由于其为厦门市户籍原住民,基本上居住积分可以得24分满分。
(二)监护人为购房入户居民
其在厦居住年限为其户籍迁到厦门的年限与其在厦办理居(暂)住证的时间合并计算。(这个时间年限主要影响居住的24分)
十六、从2016年12月开始派出所就不办理暂住证了,而是办理居住证,请问暂住证的时间也可以累计计算积分吗?
2016年12月之前办理暂住证的时间可以累计计算积分,随迁子女父母申领居住证前在公安机关记录的暂住时间,与居住时间合并计算积分。
第五部分:居住社保同一区9分相关问题
十七、在湖里区居住但在其他区务工和缴交社保,可以得“居住和社保同一区”的9分吗?
不可以得分。只有居住地和社保缴交单位注册地都在湖里区的月份,才可以累计计算“居住社保同一区”的积分,有几个月的就算几个月的积分,满12个月积1分,本项最高得9分。
十八、在湖里区居住,也在湖里区务工,但公司的社保缴交地在其他区,可以加9分吗?
不可以得分。本项以居住地和社保缴交单位注册地来认定是否符合得分条件,社保缴交地不在湖里区的不符合本项得分条件。
十九、居住地和社保缴交地在同一区的9分到底怎样认定?
按照积分细则,“随迁子女父(母)一方(主申请方)居住地与社保缴交地均在湖里区的,累计每满一年积1分,本项满分9分。”以自然月为计算单位,具体认定标准如下:
1.该月有在厦登记居住并且居住地均在湖里区,不能有其他区的居住记录。
2.该月的社保为按时缴交的且社保缴费单位的注册地在湖里区。
同时满足上述2个条件的月份,积分系统才计算该月的得分,具体数据以报名系统提取到的公安、人社和市场监督管理局等相关部门的数据为准。