据悉,养老保险是与参保人退休后的待遇相关的,只有达到了一定的缴费水平,退休后才能享受较好的待遇水平,也就是说缴费水平过低的话,那么未来能够享受的养老金水平也会比较低。而养老保险保费需要根据缴费基数确定。那么,辽宁盘锦养老保险缴费标准2024年是多少?附养老金计算公式(在线计算器)。下面随小编一起来看看吧。
辽宁盘锦养老保险缴费基数2023-2024年最新标准(最低)
据显示,辽宁盘锦职工养老缴费基数2023-2024年最新标准是多少,辽宁盘锦养老保险基数明细如下:
养老保险最低缴费基数为:4273元;
个人缴费比例:8%,个人缴费金额:341.84元;
企业缴费比例:16%,企业缴费金额:683.68元;
合计缴费:1025.52元。
(注:本文数据仅供参考,具体以当地缴费标准为准)
辽宁盘锦养老保险每月缴费金额的计算方法
据悉,辽宁盘锦养老保险缴费金额的计算涉及多个因素,包括缴费基数、缴费比例等,且各地的具体方案可能存在差异。以下是一个基于一般情况的养老保险缴费金额计算举例:
假设辽宁盘锦的养老保险缴费基数为4273元,个人按照8%的比例缴纳养老保险费用,企业按照16%的比例缴纳。则该职工的养老保险缴费计算如下:
养老保险费金额=养老保险缴费基数*个人缴费比例+养老保险缴费基数*单位缴费比例
1.个人缴费部分:
缴费比例:个人缴费比例一般为8%。
据养老保险计算器显示,缴费金额:4273元 * 8% = 341.84元。所以,该职工每月需要个人缴纳341.84元的养老保险费用。
2.企业缴费部分:
缴费比例:企业缴费比例一般为16%。
据养老保险计算器显示,缴费金额::4273*16% =683.68元。所以,企业需要为该职工每月缴纳683.68元的养老保险费用。
请注意,这只是一个基本的计算示例。实际上,养老保险的缴费金额还可能受到其他因素的影响,如个人工资水平超过或低于当地社会平均工资的一定倍数时,缴费基数的确定会有所不同。此外,各地的具体方案也可能会有所差异,因此在实际计算时,需要参考当地的相关方案。
如果您需要具体的计算或了解更详细的信息,建议您咨询当地的社保部门或相关机构,以获取最准确的信息。
辽宁盘锦养老金如何查询个人账户余额?
养老保险需要连续交费吗
养老保险可以累计交费,中间断交也没关系,下次再缴纳时,社保系统会自动累加在一起的。简单来说就是断断续续累积15年也是可以的。只要社会养老保险缴满15年,职工到达退休年龄之后即可享受养老金待遇。
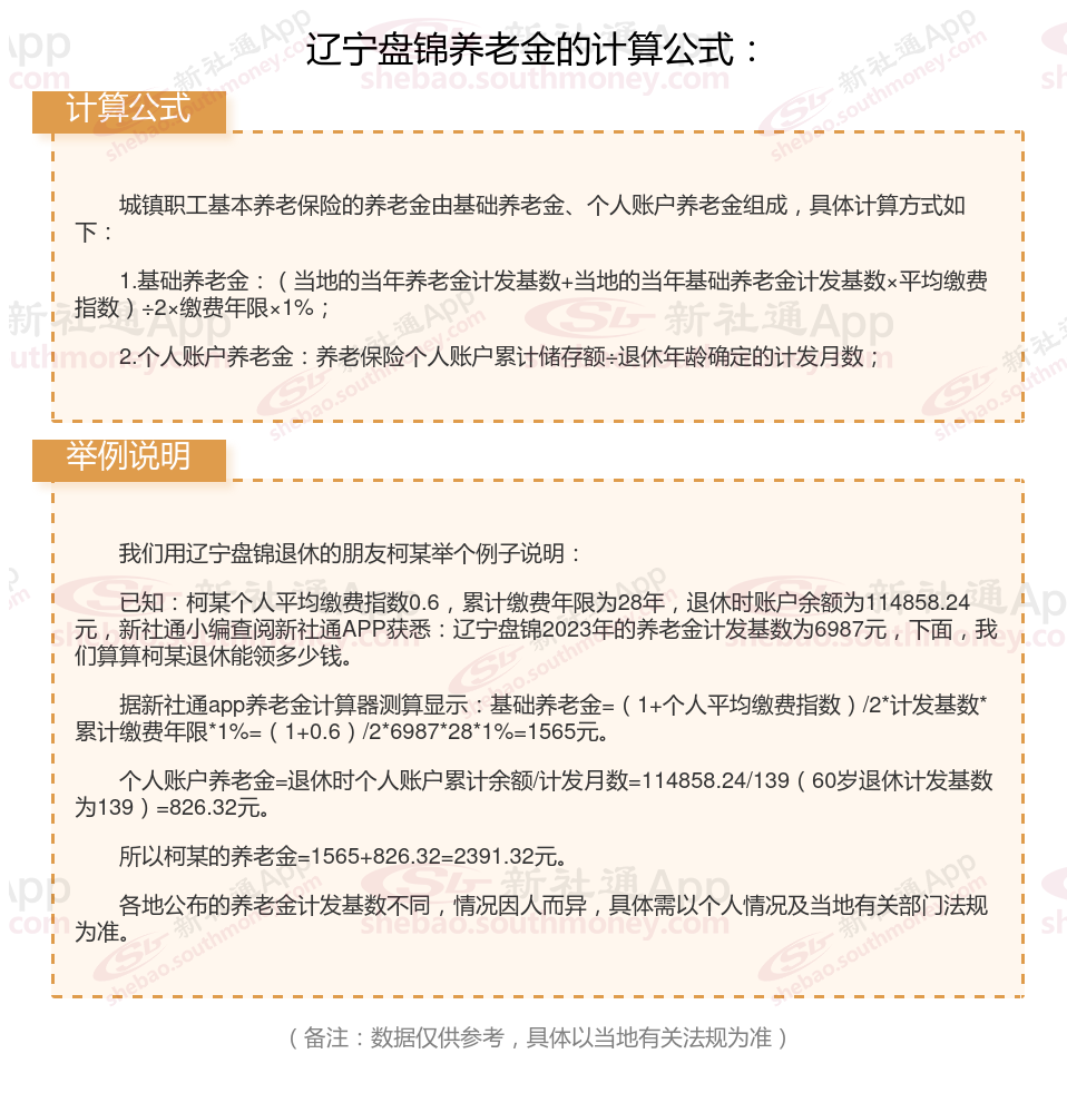
辽宁盘锦社保退休能领多少钱?(在线计算举例说明)

温馨提示:本数据仅供参考!仅供参考和学习交流之用,不对您构成任何决策建议。具体需以当地有关法规为准!
以上就是辽宁盘锦养老保险缴费全部内容,希望对您有帮助,欢迎关注办事百科网了解更多社保专业资讯。
关键字: 养老