主页
>
教育
> 正文
返回首页
办事
交通出行
旅游
教育
生活
社保
户籍身份
房产土地
婚姻生育
企业办公
劳动就业
医疗健康
2021年珠海市秋季公办中小学招生如何安排?(附各区日程一览表)(2)
观看 人 | 编辑:zlq | 发布:2021-06-17 11:23
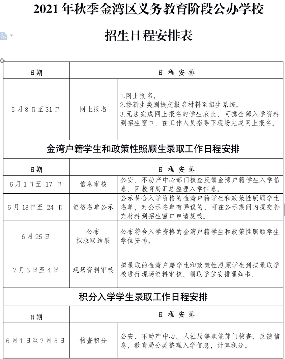
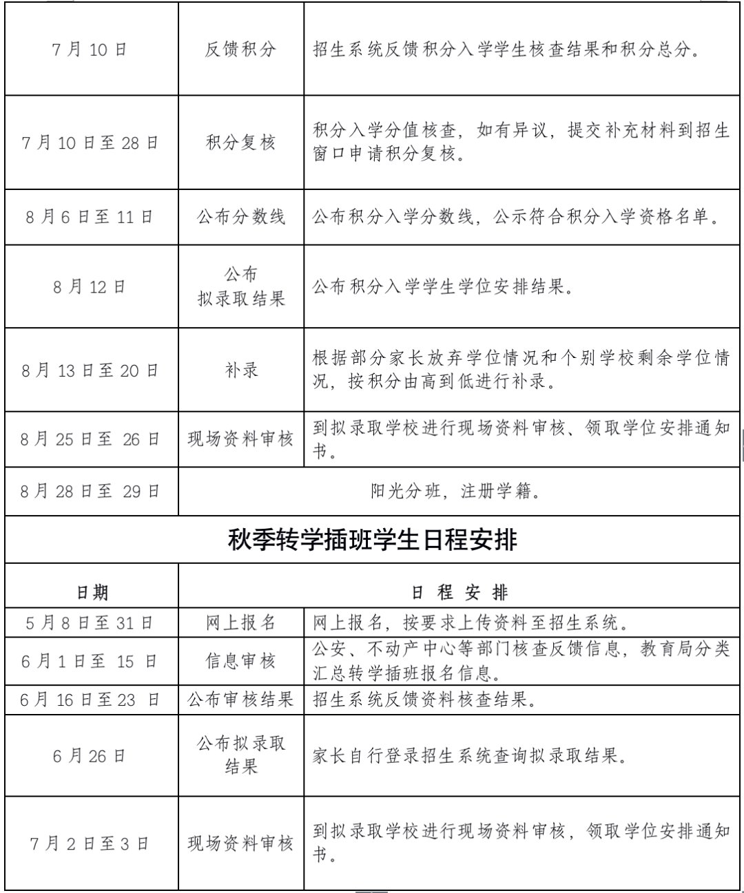
二、金湾区
关键字:
公办学校
中小学招生
共3页:
上一页
1
2
3
下一页
>展开全文<
看过本文的人还看了
福州市公办学校的收费标准是多少?(附幼儿园+高中标
福州公办学校收费标准是按福州市发展和改革委员会公布的,不同的项目收费不同,具体收费...
2021海口秋季义务教育阶段招生政策要求有哪些?(附招
2021海口秋季义务教育阶段招生政策要求有哪些?(附招生条件+资料+流程)详情见下文: 一、...
福州市公办学校的收费标准是多少?(附幼儿园+高中标
福州公办学校收费标准是按福州市发展和改革委员会公布的,不同的项目收费不同,具体收费...
2021海口秋季义务教育阶段招生政策要求有哪些?(附招
2021海口秋季义务教育阶段招生政策要求有哪些?(附招生条件+资料+流程)详情见下文: 一、...
厦门海沧积分入学细则2021年多少分才能进公办学校
2020年,海沧区进城务工人员随迁子女申请就读小学一年级采取量力而行、尽力而为的原则,按...
热门推荐
2021社保个人缴费多少钱一个月
2021社保个人缴费多少钱 每年的11月到12月是居民医保的集中办理时间,...
2021全国优待证具体什么时候下发?今年能否发放
2021全国优待证下发时间最新消息是怎样的?具体什么时候下发?今年能...
工资3000能领多少生育津贴生育保险分为三块
需要看所在单位的平均工资。工资3000能领多少生育津贴 生育津贴支付标...
好消息!2021广州社保优惠来了!9月份开始执行!
8月26日,广州市医疗保障局 广州市财政局 国家税务总局广州市税务局等...
2020民生银行公对私转法人转不了,需要去开户行
2020民生银行公对私转法人转不了,需要去开户行的柜台申请办理企业财...
2021陪产假工资发放标准:陪产假可以领多少钱补
陪产假工资发放标准2021,陪产假按最低工资标准合法吗。 陪产假按基本...
2021广州开启第三针新冠疫苗接种工作,第三针如
2021广州开启第三针新冠疫苗接种工作,第三针如何预约?详情见下文:...
失业补助金能领几个月 一个月多少钱(2021失业金
一起来看看到底是如何使用的吧! 失业补助金能领几个月?一个月多少...
2021广州12至17岁人群如何接种新冠疫苗?附预约入
根据国务院和广东省联防联控机制疫苗接种工作安排,下半年将稳妥推...
社保新规定2021年取消一次性补缴新政策
有些人因为一些特别的理由而拒绝社会保障。 如果他们不及时缴纳社会...
Copyright © 2002-2021 办事百科 版权所有 ICP备案号:闽ICP备09003981号-2